Package javax.faces.event

Interfaces describing events and event listeners, and concrete event implementation classes.

See:
          Description

Interface Summary
ActionListener A listener interface for receiving ActionEvents.
AjaxBehaviorListener

By implementing this class, an object indicates that it is a listener for one or more kinds of BehaviorEvents.

BehaviorListener

A generic base interface for event listeners for various types of BehaviorEvents.

ComponentSystemEventListener

Implementors of this class do not need an isListenerForSource() method because they are only installed on specific component instances, therefore the isListenerForSource() method is implicit.

FacesListener A generic base interface for event listeners for various types of FacesEvents.
PhaseListener An interface implemented by objects that wish to be notified at the beginning and ending of processing for each standard phase of the request processing lifecycle.
SystemEventListener

By implementing this class, an object indicates that it is a listener for one or more kinds of SystemEvents.

SystemEventListenerHolder

Classes that implement this interface agree to maintain a list of SystemEventListener instances for each kind of SystemEvent they can generate.

ValueChangeListener A listener interface for receiving ValueChangeEvents.
ViewMapListener

Marker interface for SystemEvents that indicate the view map has been created (PostConstructViewMapEvent, or destroyed (PreDestroyViewMapEvent).

 

Class Summary
ActionEvent An ActionEvent represents the activation of a user interface component (such as a UICommand).
AjaxBehaviorEvent AjaxBehaviorEvent represents the component behavior specific to Ajax).
BehaviorEvent BehaviorEvent is the event that can be generated from component Behavior.
ComponentSystemEvent ComponentSystemEvent is the base class for SystemEvents that are specific to a UIComponent instance.
ExceptionQueuedEvent

The system event facility will create an instance of this class whenever Application.publishEvent(javax.faces.context.FacesContext, java.lang.Class, java.lang.Object) is called with ExceptionQueuedEvent.class as systemEventClass argument.

ExceptionQueuedEventContext

This helper class provides context to the ExceptionQueuedEvent regarding the state of the system at the point in time when the ExceptionQueuedEvent occurs and links the ExceptionQueuedEvent to the ExceptionHandler by virtue of implementing SystemEventListener.

FacesEvent FacesEvent is the base class for user interface and application events that can be fired by UIComponents.
MethodExpressionActionListener MethodExpressionActionListener is an ActionListener that wraps a MethodExpression.
MethodExpressionValueChangeListener MethodExpressionValueChangeListener is a ValueChangeListener that wraps a MethodExpression.
PhaseEvent PhaseEvent represents the beginning or ending of processing for a particular phase of the request processing lifecycle, for the request encapsulated by the specified FacesContext.
PhaseId Typesafe enumeration of the legal values that may be returned by the getPhaseId() method of the FacesEvent interface.
PostAddToViewEvent

When an instance of this event is passed to SystemEventListener#processEvent or ComponentSystemEventListener#processEvent, the listener implementation may assume that the source of this event instance is a UIComponent instance and that either that instance or an ancestor of that instance was just added to the view.

PostConstructApplicationEvent

This event must be published by the runtime after all configuration resources have been parsed and processed.

PostConstructCustomScopeEvent

This class is provided to allow custom scopes to publish a "post construct" event in the same way that other scopes do to let the application become aware of the beginning of the scope.

PostConstructViewMapEvent

This event must be published by a call to {javax.faces.application.Application#publishEvent} when the view map is first created.

PostRestoreStateEvent

When an instance of this event is passed to SystemEventListener#processEvent or ComponentSystemEventListener#processEvent, the listener implementation may assume that the source of this event instance is in a tree that has just had its state restored.

PostValidateEvent

When an instance of this event is passed to SystemEventListener#processEvent or ComponentSystemEventListener#processEvent, the listener implementation may assume that the source of this event instance is the UIComponent instance that is that has just been validated.

PreDestroyApplicationEvent

This event must be published by the runtime before the factories associated with this Application are released.

PreDestroyCustomScopeEvent

This class is provided to allow custom scopes to publish a "pre construct" event in the same way that other scopes do to let the application become aware of the beginning of the scope.

PreDestroyViewMapEvent

This event must be published by a call to Application.publishEvent(javax.faces.context.FacesContext, java.lang.Class, java.lang.Object) when the clear method is called on the map returned from UIViewRoot#getViewMap.

PreRemoveFromViewEvent

When an instance of this event is passed to SystemEventListener#processEvent or ComponentSystemEventListener#processEvent, the listener implementation may assume that the source of this event instance is a UIComponent instance that is about to be removed from the view.

PreRenderComponentEvent

When an instance of this event is passed to SystemEventListener#processEvent or ComponentSystemEventListener#processEvent, the listener implementation may assume that the source of this event instance is the UIComponent instance that is about to be rendered and that it is safe to call UIComponent#getParent, UIComponent#getClientId, and other methods that depend upon the component instance being in the view.

PreRenderViewEvent

When an instance of this event is passed to SystemEventListener#processEvent or ComponentSystemEventListener#processEvent, the listener implementation may assume that the source of this event instance is the UIViewRoot instance that is about to be rendered.

PreValidateEvent

When an instance of this event is passed to SystemEventListener#processEvent or ComponentSystemEventListener#processEvent, the listener implementation may assume that the source of this event instance is the UIComponent instance that is about to be validated.

ScopeContext

A structure that contains the name of the scope and the scope itself exposed as a Map<String, Object>.

SystemEvent SystemEvent is the base class for non-application specific events that can be fired by arbitrary objects.
ValueChangeEvent A ValueChangeEvent is a notification that the local value of the source component has been change as a result of user interface activity.
 

Exception Summary
AbortProcessingException An exception that may be thrown by event listeners to terminate the processing of the current event.
 

Annotation Types Summary
ListenerFor

Classes tagged with this annotation are installed as listeners using the method Application.subscribeToEvent(java.lang.Class, java.lang.Class, javax.faces.event.SystemEventListener) or UIComponent.subscribeToEvent(java.lang.Class, javax.faces.event.ComponentSystemEventListener) (depending on the circumstances, described below).

ListenersFor

Container annotation to specify multiple ListenerFor annotations on a single class.

NamedEvent

The presence of this annotation on a class automatically registers the class with the runtime as a ComponentSystemEvent for use with the <f:event /> tag in a page.

 

Package javax.faces.event Description

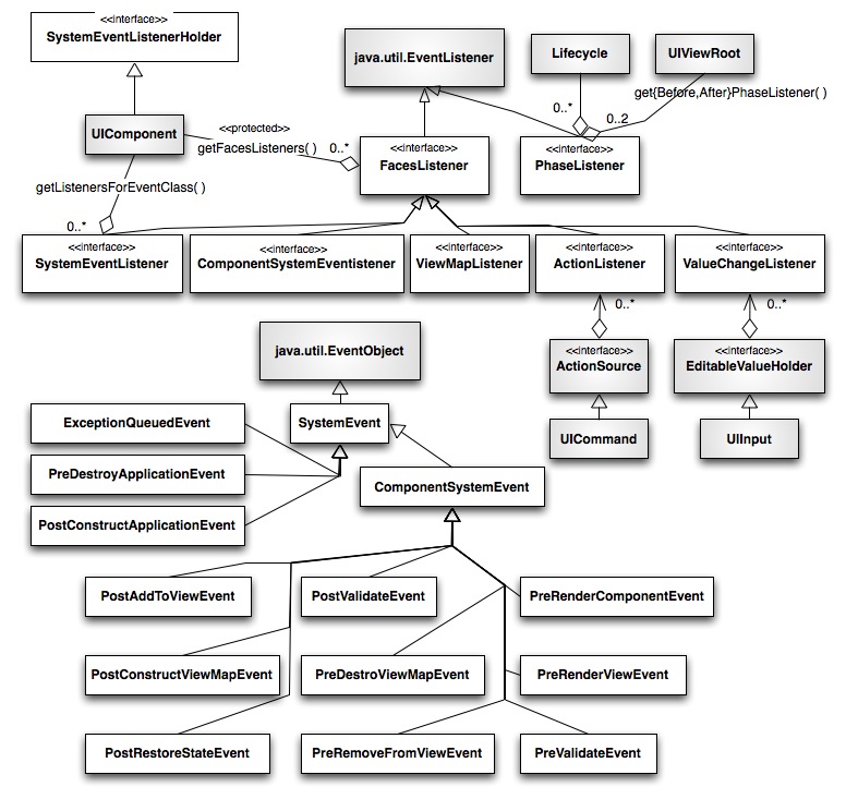
Interfaces describing events and event listeners, and concrete event implementation classes. All events extend from FacesEvent and all listeners extend from FacesListener.

For your convenience here is a UML class diagram of the classes in this package.



Submit a bug or feature

Copyright © 2009-2011, Oracle Corporation and/or its affiliates. All Rights Reserved. Use is subject to license terms.

Generated on 10-February-2011 12:41